首页
首 页
工会概况
新闻资讯
工会工作
文件下载
您现在的位置:
首页
>
新闻资讯
>
通知公告
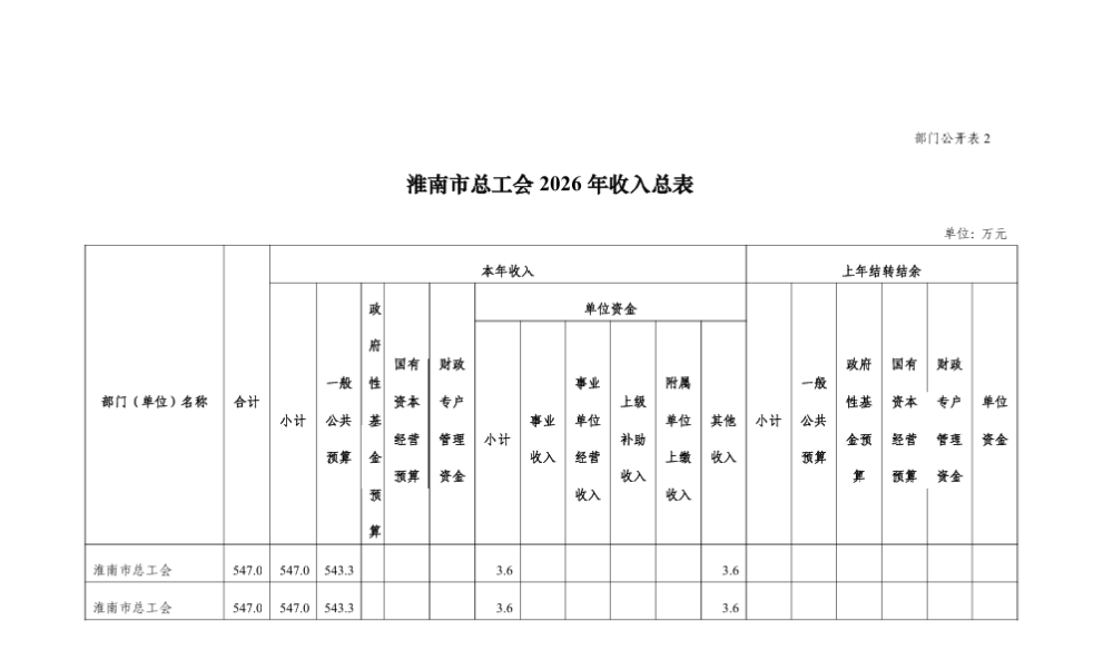
淮南市总工会 2026 年部门预算
发布时间:
2026-03-04 17:29
来源:
淮南市总工会财务和资产管理部
阅读次数:
次
字体:【
大
中
小
】
附件:淮南市总工会2026年度项目支出绩效目标.pdf
分享到:
打印本页
关闭本页
产业工会网站
省级工会网站
地方工会网站
基层工会网站
专题网站
友情链接